威斯尼斯人官方网站登录_NO.1

解决方案 文档加密 信息防泄漏三重保护 移动存储管理 终端安全 上网行为管理 安全产品 文档加密系统 敏感内容识别 终端安全管理系统 准入网关 安全网关 安全U盘 TDRMS 系统架构 服务与支持 常见问题 服务网点 威斯尼斯人官方网站 数据防泄漏大讲堂 威斯尼斯人官方登录 合作夥伴 关于威斯尼斯人 新闻中心 资质与荣誉 人才招聘 联系我们 公司简介

数据防泄漏大讲堂

威斯尼斯人官方登录

威斯尼斯人官方网站|公司领导要了我好几次细节|2025年中国商业智能行业技术发展

  (原标题✿ღ✿:2025年中国商业智能行业技术发展现状 呈现出显著的智能化✿ღ✿、场景化与生态化特征【组图】)

  按照从数据到知识的处理过程✿ღ✿,一般BI系统的功能构架包括数据底层✿ღ✿、数据分析和数据展示三个功能层级✿ღ✿。其中数据底层负责管理数据公司领导要了我好几次细节公司领导要了我好几次细节✿ღ✿,包括数据采集✿ღ✿、数据ETL✿ღ✿、数据仓库构建等;数据分析主要是利用查询✿ღ✿、OLAP威斯尼斯人官方网站✿ღ✿、数据挖掘以及数据可视化等分析方法抽取数据仓库中的数据进行分析✿ღ✿,形成数据结论;最终通过数据展示呈现报表和可视化图表等数据见解✿ღ✿。

  具体地✿ღ✿,对应到企业的决策与经营环节✿ღ✿,BI的运作流程如下图所示✿ღ✿。首先从来自ERP✿ღ✿、OA✿ღ✿、财务等不同业务系统以及外部的数据中提取出有价值的部分公司领导要了我好几次细节威斯尼斯人官方网站✿ღ✿。接着进行数据的处理与存储威斯尼斯人官方网站✿ღ✿,经过ETL✿ღ✿、数据清洗等过程✿ღ✿,合并到企业级的数据仓库里✿ღ✿,从而得到企业数据的全局视图✿ღ✿。最后在此基础上利用合适的查询和分析工具✿ღ✿、OLAP工具等对其进行分析和处理✿ღ✿,将数据信息转变为管理驾驶舱✿ღ✿、中国式复杂报表威斯尼斯人官方网站✿ღ✿、自助分析✿ღ✿、多维分析等数据应用✿ღ✿,从而为企业管理者和运营人员的决策过程提供支持威斯尼斯人官方网站✿ღ✿。

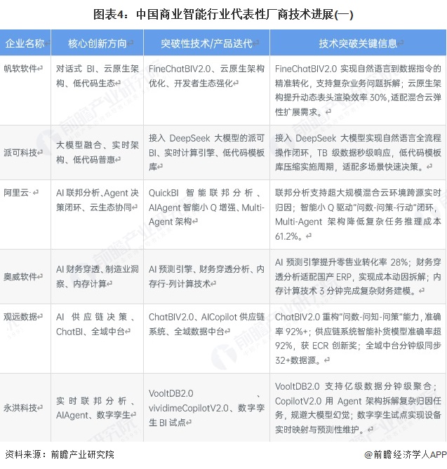
  商业BI领域的技术方向呈现出显著的智能化✿ღ✿、场景化与生态化特征✿ღ✿:一方面✿ღ✿,大模型融合与AIAgent架构成为核心突破点✿ღ✿,如自然语言交互✿ღ✿、复杂任务自主拆解等能力的强化✿ღ✿,推动BI从工具向智能决策中枢升级;另一方面✿ღ✿,聚焦垂直场景深化✿ღ✿,在电力公司领导要了我好几次细节威斯尼斯人官方网站✿ღ✿、制造✿ღ✿、零售等行业形成专属解决方案✿ღ✿,同时注重云原生✿ღ✿、信创适配等底层架构优化✿ღ✿,通过联邦分析✿ღ✿、全域数据中台等技术打破数据孤岛✿ღ✿,提升了处理效率与合规性公司领导要了我好几次细节✿ღ✿,此外低代码生态与开发者协同也加速了技术普惠化落地✿ღ✿。

  更多本行业研究分析详见前瞻产业研究院《中国商业智能(BI)行业市场前瞻与投资战略规划分析报告》

  证券之星估值分析提示浪潮信息行业内竞争力的护城河良好✿ღ✿,盈利能力良好✿ღ✿,营收成长性良好威斯尼斯人官方网站✿ღ✿,综合基本面各维度看✿ღ✿,股价偏高✿ღ✿。更多

  以上内容与证券之星立场无关✿ღ✿。证券之星发布此内容的目的在于传播更多信息✿ღ✿,证券之星对其观点✿ღ✿、判断保持中立✿ღ✿,不保证该内容(包括但不限于文字公司领导要了我好几次细节公司领导要了我好几次细节✿ღ✿、数据及图表)全部或者部分内容的准确性✿ღ✿、真实性✿ღ✿、完整性✿ღ✿、有效性✿ღ✿、及时性✿ღ✿、原创性等✿ღ✿。相关内容不对各位读者构成任何投资建议✿ღ✿,据此操作✿ღ✿,风险自担✿ღ✿。股市有风险威斯尼斯人官方网站✿ღ✿,投资需谨慎✿ღ✿。如对该内容存在异议✿ღ✿,或发现违法及不良信息✿ღ✿,请发送邮件至✿ღ✿,我们将安排核实处理✿ღ✿。如该文标记为算法生成✿ღ✿,算法公示请见 网信算备240019号✿ღ✿。澳门尼威斯人✿ღ✿。澳门尼斯人游戏电玩尼斯✿ღ✿,威斯尼斯人官方登录✿ღ✿!澳门尼威斯人网站✿ღ✿!威斯尼斯人官方网站澳门尼斯人游戏电玩网站✿ღ✿,澳门威尼斯✿ღ✿,